In the rapidly evolving world of SaaS (Software as a Service), multi-tenant architecture has emerged as a foundational technology enabling businesses to efficiently serve multiple customers, or “tenants,” from a single application instance. This approach, reminiscent of residents living in separate apartments within the same building, maximizes resource utilization and simplifies maintenance, while offering cost-effective scalability. This blog post delves into the intricacies of multi-tenant architectures, exploring their benefits, challenges, and real-world applications, with a spotlight on e-commerce platforms like Shopify and Adobe Commerce Cloud, and considering the viability of Magento Open Source for multi-tenancy.

What is Multi-Tenant Architecture?
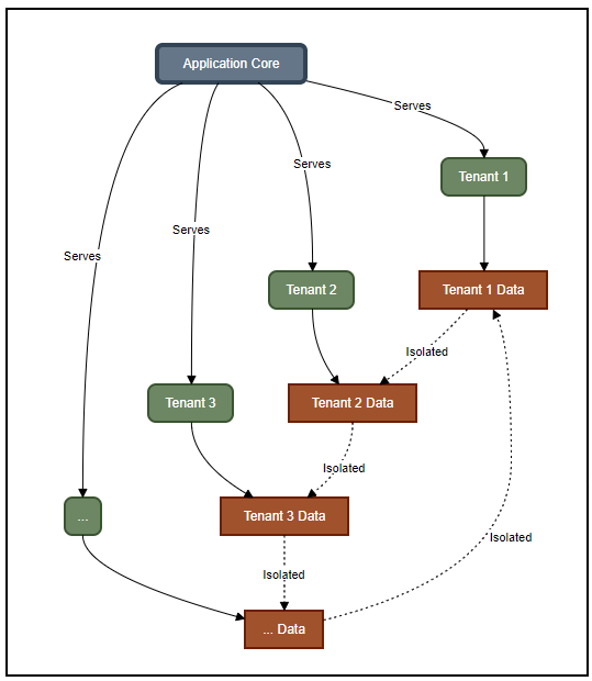
Multi-tenant architecture is a software design pattern where a single instance of the application serves multiple users or tenants. Each tenant’s data is isolated and invisible to other tenants, yet they all share the same underlying infrastructure, application, and databases. This model is akin to an apartment building where the building’s infrastructure is shared among all residents, yet each apartment is private and secure.

Key Benefits:
– Cost Efficiency: Shared resources reduce overall operational and hosting costs.
– Simplified Maintenance and Upgrades: Updates are applied once, benefiting all tenants.
– Scalability: Easier to scale a single application to accommodate growth.
Challenges:
– Data Security and Isolation: Ensuring each tenant’s data remains private and secure.
– Customization: Balancing the shared nature of the application with the need for tenant-specific customizations.
Real-World Applications
Shopify

Shopify exemplifies the SaaS model, using a multi-tenant architecture to host hundreds of thousands of online stores. Despite sharing a common infrastructure, each store can be extensively customized, showcasing the model’s scalability and flexibility.
Adobe Commerce Cloud

Adobe Commerce Cloud (formerly Magento Commerce Cloud) serves as another testament to multi-tenancy’s effectiveness in e-commerce. Leveraging cloud technologies for scalability and performance, it offers businesses a powerful platform for global e-commerce, with the added complexities of maintaining high customization levels.
Magento Open Source and Multi-Tenancy

Magento Open Source, while not designed as a multi-tenant platform, can simulate aspects of multi-tenancy through multiple store views or separate instances. However, true multi-tenant isolation requires significant customization or alternative architectural strategies.
Alternatives to Multi-Tenant Architecture
When multi-tenancy isn’t a fit, alternatives include:
– Single-Tenant Architectures: Where each customer has their own separate instance of the software.
– Serverless Architectures: Offering auto-scaling and pay-as-you-go pricing models.
– Containers and Kubernetes: Providing isolation and scalability within a shared system.
– Virtual Private Cloud (VPC) per Tenant: Offering a compromise between isolation and cost efficiency.
When to Consider Multi-Tenancy
Adopting multi-tenant architecture is advisable for SaaS applications aiming for cost efficiency, scalability, and simplified operational management. However, considerations like regulatory compliance, extensive customization needs, and performance for high-load tenants might necessitate alternative approaches.
Conclusion
Multi-tenant architecture represents a paradigm shift in how applications are developed, deployed, and managed, bringing forth efficiencies and challenges alike. As demonstrated by platforms like Shopify and Adobe Commerce Cloud, it’s a potent solution for SaaS and e-commerce applications, promising scalability and cost savings. Nonetheless, understanding its complexities and evaluating alternatives ensures that businesses choose the best architectural model for their specific needs, whether they opt for multi-tenancy, explore Magento Open Source’s capabilities, or pursue other innovative solutions.
